Cloud Stack Appliances wie „MS Azure Stack“ oder „AWS Outposts“ versprechen, die Vorteile einer Public Cloud in die Private Cloud des Firmenrechenzentrums zu bringen. Doch nicht nur die Einführung der Appliance will durchdacht sein, sondern auch ihre Anschaffung. Je nach Bezahlmodell kann der Preis bis zu eine Million Dollar erreichen (bei AWS). Und falls oder sobald das Gerät nicht mehr zum geplanten Verwendungszweck passt, muss man es auch wieder loswerden.
Außenposten, „Outposts“, nennt AWS seine Appliances, die in den Rechenzentren der Kunden stehen. Merkwürdig, dass Cloud ´drinnen` bedeutet und die eigene IT ´außen und so weit weg erscheint, als befände sie sich auf dem Mond.
„Cloud Everywhere“ lautet heute das Motto für viele Unternehmen, die sich an die Verfügbarkeit und Vorteile der Dienste, die die Public Cloud bereitstellt, gewöhnt haben. Mittlerweile reicht es nicht mehr, diese Public Services aus irgendeinem fernen Rechenzentrum abzurufen, sondern es tritt die Herausforderung auf, diese Services mit minimaler Latenzzeit konsumieren zu können. Die Antwort kann je nach Workload ganz unterschiedlich ausfallen. Cloud Stack Appliances sind eine davon.
„Die Kunden wollen lokale Performance an jedem Standort ohne zusätzliche Anwendungskomplexität hinzuzufügen“, erläutern die IDC-Analysten Deepak Mohan + Richard L. Villars in einer von AWS bezahlten Studie. „Sie wollen die lokal gestützte Skalierbarkeit essentieller Services und die Verfügbarkeit benötigter Daten an Standorten, ohne die Wiederherstellbarkeit der Services zu verringern oder gar einzubüßen.“ Und Cloud Everywhere heißt in der Konsequenz auch „die Fähigkeit, Cloud-Dienste auf dem Firmengelände (on-premises) mit der gleichen Bandbreite an Services und dem gleichen gemanagten Kundenerlebnis zu konsumieren“.
Die „AWS Outposts Appliance“ erweitert die „AWS-Cloud“ in On-premises-Umgebungen.
(Bild: AWS)
Der Weg zu den Appliances besteht demnach in solchen Cloud-ähnlichen Verbrauchsmodellen für Infrastruktur, in nutzungsbasierter Hardware-Infrastruktur und natürlich in dem vitalen Interesse an Cloud-nativen Technologien auf dem Firmengelände (lies: im eigenen Rechenzentrum). IDC schätzt, dass bis 2023 mehr als ein Viertel aller CPU-Rechenkerne, die Public Cloud Technikstapel ausführen, sich im Kundenunternehmen selbst befinden werde.
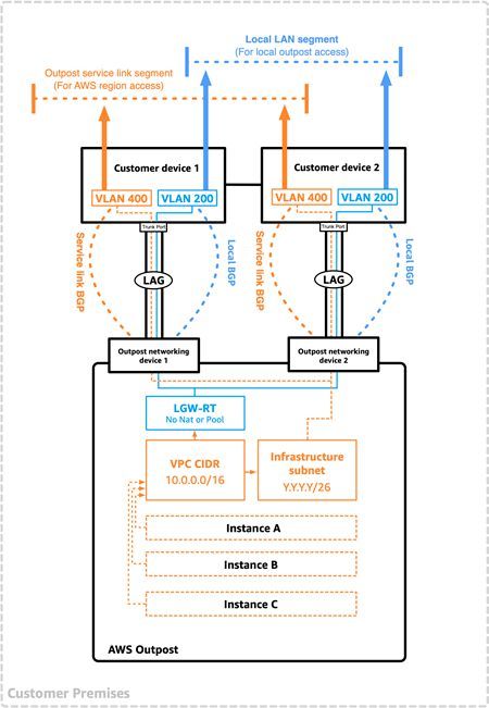
Im Dezember 2019 hat AWS die generelle Verfügbarkeit von „AWS Outposts“ bekanntgegeben. Dieses vollständig verwaltete und konfigurierbare Rechen- und Speicher-Rack von rund 2 Metern Höhe ((siehe: Abbildung)) erlaubt Kunden, auf AWS-konfigurierter Hardware Rechen- und Speicheroperationen lokal („on-premises“) durchzuführen, und diese nahtlos mit den AWS Cloud-Diensten zu verbinden.
Das Server-Rack „AWS Outposts“ erweitert die AWS-Cloud in on-premises-Umgebungen.
Damit bringt AWS Outposts native AWS Dienste, Infrastruktur und Betriebsmodelle in jedes Rechenzentrum, jeden Co-Location Space und jeden On-premises-Standort. Zu den ersten nativen Diensten gehören „EC2“, „Elastic Block Storage“ (EBS), „Elastic Container Service“ (ECS), „Elastic Kubernetes Service“ (EKS), „Elastic Map Reduce“ (EMR) und Virtual Private Cloud (VPC). Die Datenbank RDS sowie „S3“-Storage kommen bald hinzu", sagte AWS-CEO Andy Jassy auf den Kundenkonferenz „AWS re:Invent 2019“.
Diverse Soft- und Hardware-Anbieter nutzen AWS Outposts als Plattform. Nvidia etwa baut bis zu 8 Nvidia „T4 Tensor Core“ GPUs ein, die „Amazon EC2 G4 Instanzen“ nutzen können, welche „T4“-GPUs, „Cascade-Lake“-CPUs und bis zu 1,8 Terabyte (TB) NVMe-Storage bei 100 Gigabit pro Sekunde (Gbps) I/O nutzen.
Solche G4-Instanzen gibt es in den AWS-Regionen schon länger. „Neu ist lediglich, dass diese Hardware dank AWS Outposts nun den AWS-Kunden auch an deren eigenen Standorten zur Verfügung steht“, erläutert der AWS-Technikexperte Michael Hanisch.
Leistungsfähige Hardware
Mit dieser leistungsfähigen Hardware-Basis sollen die Nutzer den Leistungsvorteil Workloads für Machine Learning und Grafik-Workstations ausnutzen können. Im Hinblick auf rechenintensive KI-Inferenzen soll die Edge-Computing-Plattform „Nvidia EGX“ Performance-Vorteile bieten, etwa indem sie mit AWS EKS (s.o.) zusammenarbeitet.
Die „AWS Outposts Appliance“ erweiterte die AWS-Cloud in On-premises-Umgebungen und erlaubt so die Realisierung einer Hybrid Cloud.
Die oberste Ebene in diesem Nvidia-Outposts-Stapel bildet mit „Nvidia Metropolis“ ein Applikations-Framework, das Bausteine für die KI-basierte optische Analyse bereitstellt. Nvidia Metropolis – nomen est omen – adressiert den Einsatz in kleinen Städten, im Einzelhandel, in der Logistik und in der industriellen Inspektion.
„Das Angebotsportfolio von AWS gewinnt allmählich das Vertrauen der Community in der Unternehmens-IT“, berichten die IDC-Analysten. „Zu den Gründen zählt einerseits die Fähigkeit, die Bausteine zu liefern, die notwendig sind, um Initiativen für die digitale Transformation zu starten und auszuführen; dadurch ist es andererseits den Kunden möglich, sich vollständig auf die wirtschaftliche Transformation und ihre Ergebnisse zu konzentrieren.“
Stand: 08.12.2025
Es ist für uns eine Selbstverständlichkeit, dass wir verantwortungsvoll mit Ihren personenbezogenen Daten umgehen. Sofern wir personenbezogene Daten von Ihnen erheben, verarbeiten wir diese unter Beachtung der geltenden Datenschutzvorschriften. Detaillierte Informationen finden Sie in unserer Datenschutzerklärung.
Einwilligung in die Verwendung von Daten zu Werbezwecken
Ich bin damit einverstanden, dass die Vogel IT-Medien GmbH, Max-Josef-Metzger-Straße 21, 86157 Augsburg, einschließlich aller mit ihr im Sinne der §§ 15 ff. AktG verbundenen Unternehmen (im weiteren: Vogel Communications Group) meine E-Mail-Adresse für die Zusendung von Newslettern und Werbung nutzt. Auflistungen der jeweils zugehörigen Unternehmen können hier abgerufen werden.
Der Newsletterinhalt erstreckt sich dabei auf Produkte und Dienstleistungen aller zuvor genannten Unternehmen, darunter beispielsweise Fachzeitschriften und Fachbücher, Veranstaltungen und Messen sowie veranstaltungsbezogene Produkte und Dienstleistungen, Print- und Digital-Mediaangebote und Services wie weitere (redaktionelle) Newsletter, Gewinnspiele, Lead-Kampagnen, Marktforschung im Online- und Offline-Bereich, fachspezifische Webportale und E-Learning-Angebote. Wenn auch meine persönliche Telefonnummer erhoben wurde, darf diese für die Unterbreitung von Angeboten der vorgenannten Produkte und Dienstleistungen der vorgenannten Unternehmen und Marktforschung genutzt werden.
Meine Einwilligung umfasst zudem die Verarbeitung meiner E-Mail-Adresse und Telefonnummer für den Datenabgleich zu Marketingzwecken mit ausgewählten Werbepartnern wie z.B. LinkedIN, Google und Meta. Hierfür darf die Vogel Communications Group die genannten Daten gehasht an Werbepartner übermitteln, die diese Daten dann nutzen, um feststellen zu können, ob ich ebenfalls Mitglied auf den besagten Werbepartnerportalen bin. Die Vogel Communications Group nutzt diese Funktion zu Zwecken des Retargeting (Upselling, Crossselling und Kundenbindung), der Generierung von sog. Lookalike Audiences zur Neukundengewinnung und als Ausschlussgrundlage für laufende Werbekampagnen. Weitere Informationen kann ich dem Abschnitt „Datenabgleich zu Marketingzwecken“ in der Datenschutzerklärung entnehmen.
Falls ich im Internet auf Portalen der Vogel Communications Group einschließlich deren mit ihr im Sinne der §§ 15 ff. AktG verbundenen Unternehmen geschützte Inhalte abrufe, muss ich mich mit weiteren Daten für den Zugang zu diesen Inhalten registrieren. Im Gegenzug für diesen gebührenlosen Zugang zu redaktionellen Inhalten dürfen meine Daten im Sinne dieser Einwilligung für die hier genannten Zwecke verwendet werden. Dies gilt nicht für den Datenabgleich zu Marketingzwecken.
Recht auf Widerruf
Mir ist bewusst, dass ich diese Einwilligung jederzeit für die Zukunft widerrufen kann. Durch meinen Widerruf wird die Rechtmäßigkeit der aufgrund meiner Einwilligung bis zum Widerruf erfolgten Verarbeitung nicht berührt. Um meinen Widerruf zu erklären, kann ich als eine Möglichkeit das unter https://contact.vogel.de abrufbare Kontaktformular nutzen. Sofern ich einzelne von mir abonnierte Newsletter nicht mehr erhalten möchte, kann ich darüber hinaus auch den am Ende eines Newsletters eingebundenen Abmeldelink anklicken. Weitere Informationen zu meinem Widerrufsrecht und dessen Ausübung sowie zu den Folgen meines Widerrufs finde ich in der Datenschutzerklärung.
Was kostet das?
Natürlich hat eine Outposts-Appliance auch ein Preisschild. Anders als Microsoft listet AWS alle Preise für die Region EMEA auf. So wird schnell ersichtlich, dass die EMEA-Preise um etliche Prozent über denen für die US-Regionen liegen.
Da es zahlreiche Ausstattungsmerkmale und drei Bereitstellungskategorien gibt, ist es unsinnig, Einzelpreise zu nennen. Der Einstiegspreis für ein Service-Abo liegt bei etwa 8.300 Dollar, der maximale Preis für den Betrieb im Kundenbetrieb liegt bei über 1 Million Dollar.
So ist der Übergang zwischen AWS Outposts und dem lokalen LAN verschaltet.
Michael Hanisch gibt zu bedenken: „Kunden müssen sich nicht unbedingt für eine der aufgelisteten SKUs entscheiden, sondern können zusammen mit dem Outposts-Team eine Reihe von anderen Konfigurationen zusammenstellen; die Preise werden dann entsprechend berechnet.“
Fehlkauf?
Mitunter erweist sich die Anschaffung einer Cloud Stack Appliance als Fehlinvestition, etwa weil sie nicht mehr zu einem dynamisch wechselnden Geschäftsmodell passt. Dann möchte der Kunde die bis zu 1 Million Dollar teure Maschine wieder loswerden.
„Die Hardware lässt sich nur zusammen mit AWS-Diensten beziehungsweise als Teil von AWS Outposts einsetzen und geht nach Ende der Nutzung zurück an AWS“, gibt Hanisch Auskunft zu dieser Frage. „Soviel ich weiß, testet die Volkswagen Group erstmals eine AWS Outposts-Konfiguratio“, weiß Arnold Vogt, Analyst bei der Teknowlogy Group. Nach eigenen Angaben will VW zusammen mit AWS eine Industrial Cloud aufbauen.
Apache Cloud Stack
Der „Apache Cloud Stack“ ist eine Open Source Software mit dem Zweck, umfangreiche Netzwerke von VMs zu installieren und als eine hochverfügbare und hochskalierbare Infrastructure as a Service (IaaS)-Plattform für Cloud Computing zu verwalten. Derzeit unterstützt der Stapel die verbreitetsten Hypervisoren wie von VMware, „KVM“, „Citrix XenServer“, „Xen Cloud Platform“ (XCP), „Oracle VM Server“ und „Microsoft Hyper-V“.
Die schlüsselfertige Lösung umfasst die gebräuchlichsten Komponenten einer IaaS-Plattform: Compute Orchestrierung, Network-as-a-Service, Nutzer- und Kontenverwaltung, eine quelloffene Programmierschnittstelle, Ressourcenabrechnung und natürlich eine Benutzeroberfläche (UI). Die Nutzer verwalten ihre Cloud mit einer Web-Schnittstelle, mit Befehlszeilen-Tools (CLI) und/oder einer RESTful-API. Zudem stellt der Cloud Stack eine API bereit, die mit AWS EC2 und AWS S3 kompatibel ist, eine Feature, das für Hybrid Clouds benötigt wird.
Da der CloudStack als quelloffene – und theoretisch kostenlose - IaaS-Plattform mit beliebigem Hypervisor bereitgestellt wird, lässt er sich auf jeder Bare-Metal-Hardware installieren. Nach eigenen Angaben ist der Cloud Stack bei einer Reihe von Dienstleistern in Verwendung, die Public-Cloud-Dienste anbieten, sowie bei einer Reihe von Unternehmen, die eine Private Cloud on-premises oder eine hybrid Cloud realisiert haben.
Microsoft Azure Stack
„Microsoft Azure Stack“ an sich ist ein Appliance-Portfolio aus Produkten, mit denen Azure-Dienstleistungen und -Funktionen in der bevorzugten Kundenumgebung erweitert werden, also vom Rechenzentrum bis hin zu Edge-Standorten und Zweigniederlassungen. Das Portfolio ermöglicht laut Hersteller „die Entwicklung, Bereitstellung und den konsistenten Betrieb von Hybrid- und Edge-Computing-Anwendungen über Standortgrenzen hinweg, wobei es die Auswahlmöglichkeiten und Flexibilität bietet, mit denen die Kunden ihre unterschiedlichen Workloads bewältigen können.“
„Azure Stack Edge“ ist, wie der Name besagt, die Edge-Variante des Azure-Stack-Hub: eine über die Cloud verwaltete Appliance mit dem Zweck, KI-Workloads in Edge- und IoT-Lösungen zu unterstützen. Der Formfaktor ist GPU-basiert, was den GPU-Einbau sicherlich erleichtern dürfte.
Mehrfache Rechnerknoten sorgen für Hochverfügbarkeit und ein „Multi-Access-Edge-Compute“-Design (MEC) soll eine Vielzahl von Endgeräten unterstützen. Das „Windows Admin Center“ stellt die Verbindung mit Azure her, damit die Nutzer auch die Cloud-Dienste nutzen können. Kürzlich hat Microsoft auch eine robuste Appliance-Serie aufgelegt, die selbst unter harten Umweltbedingungen wie etwa an einer militärischen Front, im humanitären Einsatz, Katastrophen zum Beispiel, oder bei medizinischen Notfällen funktionsfähig sein sollen.
Weitere Azure-Stack-Varianten
Die Variante „Azure Stack HCI“ unterstützt in einer Private Cloud virtualisierte Anwendungen, die der Nutzer lokal auf hyperkonvergenten Systemen (HCI) ausführen kann. Damit sollen sich Zweigniederlassungen gesetzeskonform betreiben, aber auch Hochleistungs-Workloads hochskalierbar ausführen lassen. Dieses Modell kommt AWS Outposts wohl am nächsten. Es wird, wie alle Azure-Appliances, ausschließlich über Partner vertrieben.
Die Variante „Azure Stack Hub“ ist ein Cloud-natives integratives System, das sich im Hinblick auf Datenhoheit von der Cloud trennen lässt. Laut Anbieter eigne sich dieses private Cloud Modell für die Migration und Modernisierung von Anwendungen. Unternehmen wie die Hongkonger Börse, KPMG Norwegen und Airbus Defense & Space würden Azure Stack Hub bereits verwenden, um Hybrid-Apps zu erstellen, die man von der Azure-Cloud abkoppeln kann.
Neuestes Mitglied in der Azure Stack Familie ist „Azure Arc“. Die derzeit als Preview verfügbare Software soll Hybrid- und Multi-Cloud-Szenarien ermöglichen, indem sie die Azure-Services und -Management, etwa Security, auf jeder Infrastruktur bereitstellt.
Azure Arc
Gemeint ist mit dieser Infrastruktur nicht nur Windows- und Linux-Server, sondern auch, mithilfe des „Azure Kubernetes Service“ (AKS), auch Kubernetes-Cluster. Damit sollen sich Strukturen in der Multi-Cloud, am Edge wie auch lokal on-premises etablieren und verwalten lassen.
Der Arc-Stack umfasst den „Azure Resource Manager“, die „Microsoft Azure Cloud Shell“, das „Azure Portal“, eine API und das Tool „Microsoft Azure Policy“. Entwickler soll auf dieser Basis Container-fähige Apps erstellen und IT-Teams diese Apps mit dem „GitOps“-basierten Konfigurations-Management bereitstellen können.
Im Hinblick auf die Datensicherheit in der Cloud soll Azure Arc zudem Benutzerkonten und Richtlinien für Zugriffsrechte verwalten können. HPE hat bereits seine Unterstützung für Azure Arc kundgetan.
Mit „Azure Arc“ (unten) soll der „Azure Cloud Stack“ (HCI, hinten) für den Betrieb in Hybrid- und Multi-Clouds sowie am Edge und on-premises geeignet sein.
Weil alle Azure-Appliances ausschließlich über Partner vertrieben, werden, gibt Microsoft selbst keine Preise an, sondern verweist an die Partner im „Cloud Solution Provider Programm“. Das Paket mit nutzungsbasierter Bezahlung ist zudem über „Enterprise Agreements“ (EA) gestaltbar.
„Das sind aber alles Listenpreise“, erläutert Markus Göbel, Senior Communications Manager Data Applications and Infrastructure bei Microsoft Deutschland. „Wenn Kunden aber beispielsweise Azure Services on premise über ihr Enterprise Agreement beziehen (EA), dann können diese Preise unter Umständen vom Listenpreis abweichen, weil wir dann das Gesamtvolumen aller Produkte in Betracht ziehen und es individuelle Discounts geben kann.“
Die zugehörige Hardware kaufe der Kunde außerdem direkt vom Partner, deshalb sei für die Hardware-Preise auf die Partner-Websites verwiesen. „Wie die Modalitäten für Rückgabe oder Weiterverkauf aussehen, kann deshalb nur der Hardwarehersteller beantworten“, ergänzt Göbel. Das komme auf die jeweilige Vertragsgestaltung an.
* Michael Matzer arbeitet als freier Journalist und wohnt im Raum Stuttgart.