Betreiben der virtuellen Desktops
Der Betrieb der virtuellen Desktops bietet Chancen und Risiken. Eine Chance ist es die Wartung beziehungsweise das Management der Desktops zentral und qualitativ hochwertig in Bezug auf die Verfügbarkeit, die Standardisierung und die Performance zu gestalten.
Ein Risiko besteht beispielsweise darin, dass die dafür notwendigen neuen Prozesse weniger reibungslos verlaufen als die alten bekannten. Da nicht alle Risiken eliminiert werden können ist es wichtig, besonders in der Übergangszeit, zusätzliche Ressourcen einzuplanen um Probleme zu lösen.
ETAP
Entwicklung – Test – Akzeptanz – Produktion. In der herkömmlichen Client-Welt ist diese Kette meist gut ausgeprägt und funktioniert ohne großen Bruch von der Entwicklungs- bis zur Akzeptanzumgebung. Der Wechsel in die Produktion, also zum Arbeitsplatzrechner des Anwenders, birgt wie jeder größere Software-Rollout die dort entstehenden Herausforderungen.
Im Gegensatz ist die Installation einer neuen Softwarekomponente oder eines Updates in dem virtuellen Desktops vergleichsweise einfach und schnell, da die Desktops alles im Rechenzentrum auf den Servern liegen. Es muss keine große Reise der Softwarepakete in entfernte „Distributionslager“ unternommen werden sondern die Software kann sofort vom zentralen Share auch, oder womöglich gerade weil, der Anwender nicht arbeitet installiert werden.
Automatisches Management
Das automatische Management von virtuellen Desktops bietet die Möglichkeit, den virtuellen Desktop kontinuierlich mit hoher Verfügbarkeit, Stabilität und Performance bereitzustellen, ohne dass hierfür zeit- und fehleranfällige manuelle Schritte notwendig sind.
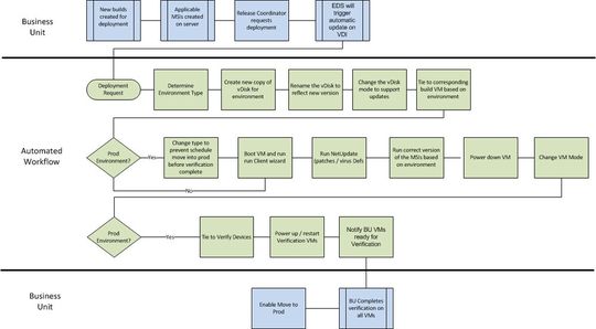
Die konkrete Automatisierung richtet sich sehr nach der Technik, die für den virtuellen Desktop zum Einsatz kommen, deckt aber im Wesentliche immer das Warten eines Images in Bezug auf Hotfixes und Programm-Updates und das Nutzen von ETAP (Entwicklung –Test-Akzeptanz-Produktion) Umgebungen ab. Der Prozess innerhalb eines Wechsels von „E“ nach „T“ nach „A“ nach „P“ sollte neben dem Firmeninternen Change Prozess, technisch automatisiert werden.

Die Vergangenheit hat gezeigt, dass eine Widerherstellung komplexer VDI Infrastrukturen bei einem Ausfall schon einen Tag dauern kann. Daher sollte das Risiko-Management diesen Ausfall entsprechend bewerten und Maßnahmen definieren.
Der Autor:
Holger Brink ist Managing Consultant. bei Login Consultants Germany GmbH.
(ID:35452960)