Nachrichten | 04.11.2022
DevOps meets Microservices - Eine Hand wäscht die andere!
Nachrichten | 03.11.2022
Raynet recognized in the 2022 Gartner® “Midmarket Context: Magic Quadrant™ for Unified Endpoint Management Tools” for its UEM solution RaySuite
Nachrichten | 03.11.2022
Raynet wird in der Gartner®-Studie „Midmarket Context: Magic Quadrant™ for Unified Endpoint Management Tools“ für seine UEM-Lösung ausgezeichnet
Nachrichten | 03.11.2022
Freshworks integriert dialogorientierte KI weiter in seine CX- und CRM-Lösungen
Nachrichten | 03.11.2022
Neue Partnerschaft mit der INTEC International GmbH
Nachrichten | 03.11.2022
MEGA International wird von Quadrant Knowledge Solutions als Leader in der SPARK MatrixTM für Unternehmensarchitektur-Tools 2022 positioniert
Nachrichten | 03.11.2022
KuppingerCole Analysts predicts the Identity Fabrics market to reach 8,2 billion US dollars by 2025
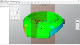
Nachrichten | 03.11.2022
Reallusion und 3Dconnexion beschleunigen die Produktion von 3D-Animationen durch Nutzung von Synergieeffekten